
0%

Support: Haydn Dalton, Creative Director; Nathan Sumsion, Lead Game Designer; Katherine Clare, Marketing & Communications Manager
This is part one in a series of posts about process: what does a narrative development pipeline look like? We are going to examine each step in the process, starting with planning and ideation (followed by pre-production, production (alpha and beta), and post-production). We are essentially giving all of you our Master Narrative Pipeline document as a series of posts.

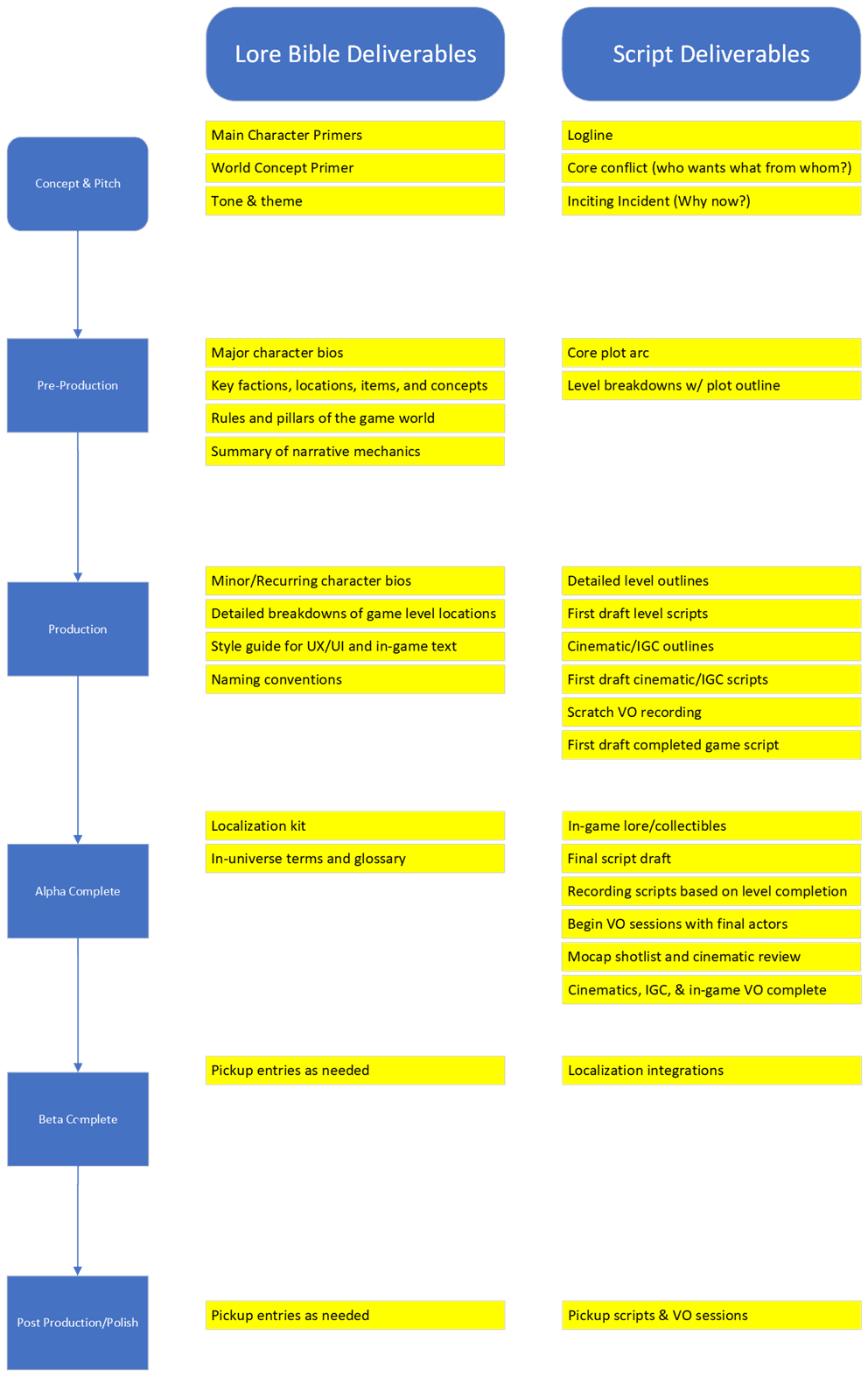
(Here is an overview of our pipeline deliverables for each phase of development. Each phase will get its own deep-dive post in the coming weeks.)

These steps are (kind of) in order… the thing with game development pipelines is that they will inevitably be thrown out the window and rearranged at some point. It depends on the project. Sometimes you start with a vague hook, sometimes a mechanic, or even a world.
Also, you might not need every step (this is especially the case in later parts of the process). We just want to be thorough so you have every step you MIGHT need in an order that MIGHT serve you well. I start each project by looking at my Master Narrative Pipeline document and figuring out what steps, in what order, will work best – and then prepare for all of that to change down the line. Those who do not adapt will perish! (or just make a crap game.)
A final note: These steps are a living document. We are always learning from new projects, from other people in the industry, from our successes and failures, and refining the process for the next go around.
So. Phase one:
Here is an overview of the pipeline for planning and ideation in flowchart form.

This step falls outside of the pipeline because it is ongoing. Often, you need to research before you can conceptualize the narrative hook or fantasy (especially if you’re working with someone else’s IP). You should research similar mechanics, worlds, and games to inform the initial planning for an original IP. You should research as much source material as possible when working with established IP, whether that’s watching the films, reading the books, or playing previous games in a franchise. Research will permeate almost every phase of narrative design to ensure that you stay true to the source material (and not upset fans) or create a believable story and world.
For example, sometimes you must research the length of time it takes for a body to decompose, the geography of specific locations in the Iraq mountains, where certain real-world terrorist cells are located, and how long it takes to travel to and from those locations, all to ensure the story is believable and executable as a single mission. And sometimes you need to ask your manager to bail you out of jail if you disappear on the job due to a suspicious search history.
Concerning AI: You should not be using it to write material— it can be plagiarized, incorrect, or just plain bad (I have been a lifelong em-dash lover, so get stuffed ChatGPT, I am not giving them up). But it is a helpful tool when researching bizarre, hypothetical scenarios, especially when you’re strapped for time. You can ask AI how long it would take a body to decompose in a desert, or if a mob of 1000 people with 110-degree fevers would create their own weather system. Stuff like that.
First, let’s establish the core gameplay hook: What is it about this game that hooks players and sets it apart from others?
If the designers already have the genre, core mechanics, and core loop figured out, these will help define the hook. For example, here’s the gameplay hook for our game Cosmorons (yes, we are going to engage in some self-promotion, but it’s strictly for educational purposes):

A co-op survivor shooter where players grapple between gravity-dynamic planetoids, evolve distinct class builds, and collect chaotic abilities in an attempt to conquer the entire universe one galaxy at a time.
To use another example, here is the gameplay hook for one of my recent favorites, which I unfortunately had nothing to do with, Hades:
Fast-paced combat and narrative progression through repeated runs; every failure builds the story and unlocks new abilities.
Now, what is the narrative hook that goes with the gameplay? In a film, this would be a logline. It should be a simple one to two sentences that summarize the most compelling parts of your narrative. For Cosmorons, the narrative hook is:
Squads of dim-witted robots called Drudges attempt to conquer the universe on behalf of their mysterious Overlords. As they rush to claim galaxies, the Drudges realize the Universe is much bigger than they thought… And it fights back!
And for Hades:
You’re the son of Hades, trying to escape the Underworld… and your family drama. Each death advances the plot and reveals more about the Greek gods’ personalities and conflicts.
A game creates a fantasy that your players inhabit. This needs to be defined. Some questions to consider:
The fantasy for Cosmorons:
You are a Drudge, one of many in an expendable army of hilarious bargain-basement robots attempting to battle aliens, defy gravity, and conquer the universe on behalf of your ornery overlords.
Pillars are foundational principles that inform the game’s mechanics, systems, and core experience. They are tenets that drive the development process.

Design usually has its own set of pillars for the game’s mechanics. Narrative pillars inform how the narrative is conceptualized and integrated. I like to ensure the narrative pillars complement or enhance the design pillars.
For Cosmorons, the narrative pillars are:
Expendability and morbid humor
Satire
Infinite loop
When working with other companies’ IP, the first thing I do is read, watch, and analyze anything I can get my hands on to identify the core pillars (I am one of the rare few who use their literature degree daily). They are the most important aspect of anchoring our game in that world.
Themes are central, recurring ideas that underlie the entire game. Themes differ from pillars in that they’re more emotional and/or philosophical. If the pillars are the bones, the theme is the soul.

Usually, themes don’t emerge until you start developing the story in earnest, but if I’m working with someone else’s IP, whether that’s a film, book, or game series, identifying the themes early on helps unify my ideas with the original IP. Unlike the pillars, they don’t have to be the same themes as the original, but using variations of an IP’s themes plants us more firmly in their world.
Some works have one theme, some have several. It’s important not to have too many, or the emotional core of the story will be muddy. Having too much to say results in not saying much at all.
Examples of themes: blood is thicker than water; corruption of justice; love conquers all; self-acceptance; the inevitable decay of empire.

Tone is the emotional atmosphere or mood of the game. It informs every aspect of game development, from narrative to art to music to design.
Tone helps ensure everyone is working in the same mindset and all is cohesive.
For narrative, tone impacts story type, its outcomes, the style of humor (if any), dialogue style, and character arcs.
Examples: Whimsical kids' cartoon. Melancholic wonder. Magical realm with creeping darkness. Zany, stylized sci-fi. Cozy, nostalgic fantasy.
Narrative’s role is different in every game. Sometimes it’s the core feature; sometimes it’s barely suggested. At the start of planning, I ask the following:
How you answer these will inform your narrative scope and execution.
Here, we break down how much narrative is needed. There is a vast difference in scope between something like Cosmorons, which focuses on environmental and supplemental narrative and has a very small development team, and AAA open-world adventures with hundreds of branching quests.
Budget and time impact how much you can write, how many assets and mechanics are created, the size of the world, the number of levels or animations, team size, the possibility of voice-over recording, how much text can be translated, etc. Yes, it would be awesome to include that dragon, but who the heck is going to animate it, concept it, and create a flying mechanic for it?
Assess the genre, game design, core loop, and core gameplay mechanics to establish limitations and possibilities when conceptualizing and implementing narrative. Then, figure out the following:
How can narrative work in the game?
How is the narrative revealed?
Do you have the budget for voice-overs?
Will cut scenes be utilized? If so, what kind fit the game’s genre, style, and budget? Some options: Designer scripted scenes; In-world and scripted (these scenes play out in-engine in real time); Pre-rendered CGI sequences (these are made separately and are not in-world; they are like little movies that get triggered at specific points); 2D cutscenes (art-based and pre-rendered, like Infamous or Overwatch); In-world environmental sequences (scenes happening in the background that are scripted (God of War, INSIDE, and Journey)
Is something revealed every 20 play sessions? Or every time you die and talk to NPCs, like in Hades?
Is the story mostly environmental or supplemental?
How does the player interact with it?
Throughout the development process, new mechanics will be added; old ones will change. But it is good to have an early, high-level understanding of the most important narrative mechanics for your game. You have to start somewhere.
You also need to adapt to new information. At this early stage, you might come up with something you really love, and changing it later will be painful, but trying to force something that no longer suits the game design will result in a less cohesive game. Go with the flow. Even if the flow is lava and it hurts really bad.
This is a sheet to show your fellow developers and higher-ups. It’s essentially a pitch to ensure everyone is on the same page (har har) and approves the concept. What we include:
Narrative Hook
The Fantasy
Core Conflict
Main Character (Player Character)
Antagonist
The World What sort of world do our characters inhabit?
Why Now? Why is this conflict happening now? What is the urgency? Why must the player character act now?
Pillars
Tone
If working with an existing IP, I write an IP Lore Bible to familiarize developers with the source material when onboarding.
This is different from the game’s Narrative Bible, which is all about OUR game concept, story, and characters. The IP Lore Bible is about the world that we need to stay in sync with. Consistency and verisimilitude are tantamount to fans.
If working on an original IP, research documentation can include any sites, book excerpts, film or YouTube clips, etc., that help inform world-building. It’s best to keep track of all this research in one place.
This step is ongoing from the very start. I start researching immediately and gradually compile my notes, links, etc., eventually sitting down to write this, often very large, document.
You need to decide what narrative tools to use for the project – from brainstorming software such as Mural or Miro, to script-writing software like Final Draft, to all-in-one tools for scripting and branching dialogue such as Articy: Draft or the now-defunct Celtx (RIP, we loved you).
Make sure the team is briefed on these decisions and has enough time to familiarize themselves with the tools.
Each phase ends with an approval process. Who needs to approve depends on the structure of your studio and what departments have final say on the creative direction of certain elements. If you have a legal team that is readily available, you will need to pass along your material to them as well. Usually, it is too early to get them involved since so much of what you’re conceptualizing at this point is high level, but for the content in pre-production and production, it saves you many headaches to get them involved as early as possible – especially before other departments start making assets. It’s a lot easier to change the name of something in writing than it is to change text baked into 500 in-game assets. Legal consultation is pricey; redoing assets or getting sued is pricier.
Again, you might not need all of these steps, and the order might differ depending on the info and tools present at the start of the development process. You might not even get a planning and ideation phase. Sometimes you execute planning and pre-production steps whilst deep in production. (One of the most-used GIFs at BSG:)
Go, Gromit, Go!
If you work in games and have a completely different way of doing things, we’d love to hear about it! We’re always comparing, contrasting, amending, and learning and love to see how people’s processes differ. Anything we’re missing?
If you don’t work in games, we have no desire to hear from you.
Just kidding. If you have questions or observations based on your own game-playing, writing process, or desire to get into narrative design, we also would love to hear from you.
Stay tuned for more in this series!
LATEST NEWS
Blog
12.01.25
15-Year Retrospective - Part 3: Boss Fights and Breakthroughs
Blind Squirrel Games Admin
By the late 2010s, Blind Squirrel was entering a pivotal era. After years of success with ports and remasters, the studio began charting a new course, one that would expand its creative ambitions and global footprint.
Events
09.23.25
BSG at NZGDC: Sharing Lessons, Sponsorship, Cosmorons
Blind Squirrel Games Admin
BSG at NZGDC 2025: Three Speakers, Sponsorship, and Cosmorons at Kiwi Games Zone!
Blog
09.15.25
Narrative Design Series Part 1: Intro to Narrative Design
Mimi Black, BSG Design Department
Stories are the backbone of great games. In Part 1 of our Narrative Design series, Blind Squirrel’s design team breaks down the fundamentals of building worlds that players want to live in.
Blog
08.12.25
15-Year Retrospective - Part 2: Leveling Up
Blind Squirrel Games Admin
Between 2013 and 2016, Blind Squirrel Games evolved from a strike team studio into a full-fledged production powerhouse. This period saw the studio’s first big breakout with Bioshock: The Collection, the development of new business infrastructure, and its expansion to new industry partners. Hear from CEO Brad Hendricks, COO Matthew Fawcett, and Director of Project Management Office Drew Bradford on BSG’s expansion.
Blog
06.06.25
15-Year Retrospective - Part 1: The Spark
Blind Squirrel Games Admin
15-Year Retrospective - Part 1: The Spark In 2010, Brad Hendricks lost his job and bought a house in the same week. Most people might have panicked. Brad? He started a game studio.
Newsletter
03.07.25
Blind Squirrel Newsletter: Q1 2025
Blind Squirrel Games Admin
Catch Us at GDC 2025 – New Studios, New Games, and More!
News
02.05.25
Colombian Studio Acquired by BSG
Blind Squirrel Games Admin
BSG has acquired Distributed Development, a Colombian game studio, to enhance its global presence and drive cost-efficient AAA game development.
News
12.05.24
Cosmorons Featured in Xbox Winter Game Fest 2024
Blind Squirrel Games Admin
Cosmorons Featured in Xbox Winter Game Fest 2024
News
11.21.24
Blind Squirrel Games Announces Cosmorons, an All-New, Original Intergalactic Arcade Shooter
Blind Squirrel Games Admin
Cosmorons: Now in development, players will blast into the cosmos to take on galaxies in pursuit of ‘Ultimate Glory’
News
10.11.24
CEO Brad Hendricks Interviewed on Game Dev Advice Podcast
Blind Squirrel Games Admin
Brad dives into topics like starting your own studio, self-publishing, and more on the Game Dev Advice podcast!
News
06.13.24
Delta Force: Hawk Ops - Blind Squirrel Games Announces Involvement
Blind Squirrel Games Admin
Blind Squirrel Partners with TiMi and Team Jade on New Delta Force: Hawk Ops Game
News
06.12.24
New World: Aeternum Consoles Release - Blind Squirrel Games Working Alongside Amazon Games
Blind Squirrel Games Admin
Blind Squirrel Games Working Alongside Amazon Games on New World: Aeternum Console Release
News
06.11.24
State of Decay 3 - Blind Squirrel Games Named Co-Development Partner
Blind Squirrel Games Admin
Blind Squirrel Games Named Co-Development Partner in State of Decay 3
News
05.07.24
New World: Winter Rune Forge Trial Deep Dive
Blind Squirrel Games Admin
Join Environment Artist Carlos Lopez for a glimpse into how the Art Team brought our latest Seasonal Trial to life.
News
03.30.24
BSG Interview with Game File
Blind Squirrel Games Admin
CEO Brad Hendricks shares insights on publishing trends, forward-thinking development, and next-gen backwards compatibility.
Events
02.06.24
Blind Squirrel Games Sponsors DICE Summit 2024: Game Changers
Blind Squirrel Games Admin
Blind Squirrel Games is a proud sponsor of DICE Summit 2024: Game Changers
News
01.12.24
BSG Interview with CanvasRebel
Blind Squirrel Games Admin
Meet Brad Hendricks, the biggest trends emerging in your industry, leading creative teams, and more
News
01.10.24
2024 gaming industry predictions featuring BSG CEO Brad Hendricks
Blind Squirrel Games Admin
More AI, fewer risky bets, and finding footing in a changing industry: Industry professionals share their opinions of what may shape the games sector this year
News
09.08.23
Blind Squirrel Games Rebrands to Mark its Growth in Gaming
Blind Squirrel Games Admin
Blind Squirrel Games Rebrands to Mark its Growth in Gaming
News
08.27.23
Blind Squirrel Games gives Keynote at NZGDC
Blind Squirrel Games Admin
BSG Gives NZGDC Keynote: Building a Better Workplace for Better Games
News
03.08.23
Brad Hendricks Gives Interview at DICE 2023
Blind Squirrel Games Admin
Las Vegas Review Journal Interviews Brad Hendricks on LAN Parties Podcast
We use cookies to improve your experience. By using this website you agree to our Cookie Policy.